WHO乙肝和丙肝检测指南 之:筛查人群和方法
时间:2017-10-17 11:11:07 来源:医脉通 点击:
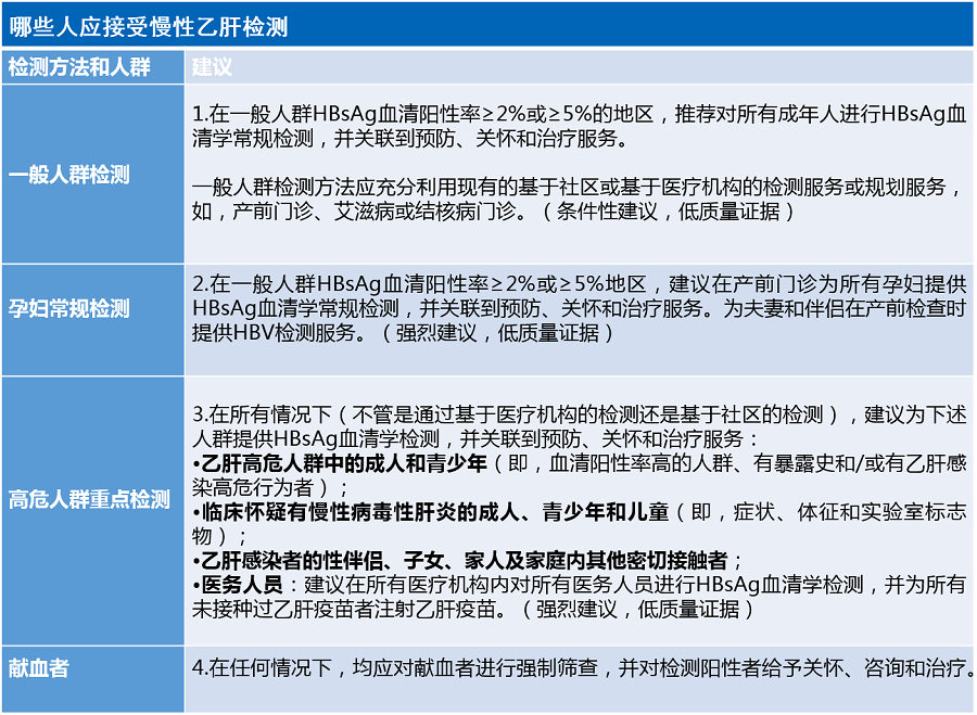
2017年2月,世界卫生组织(WHO)首次发布了全球慢性病毒性乙型肝炎和丙型肝炎检测指南。指南对检测人群、检测方法、怎样确定病毒血症和监测治疗应答以及提高检测精度与治疗结合度等方面作出了指导并对实施措施作出了建议。




摘自:WHO 乙肝丙肝检测指南-政策摘要.





